来源:《延边大学学报(社科版)》
作者:李渤、安成日、徐希才
国关国政外交学人微信公众号平台首发
自1993年中国政府首次使用“伙伴关系”一词至今,中国已同世界上80多个主权国家与国际组织建立了不同层次的伙伴关系。2014年11月28日,在中央外事工作会议上,中国领导人再一次指出,“要坚持在不结盟的前提下广交朋友,形成遍布全球的伙伴关系网络”。
这已经成为中国同世界各国发展“伙伴关系”的指导原则与远景目标。但经过20多年的实践检验,中国所建立的各种“伙伴关系”也暴露出很多问题,甚至是缺陷,也没有完全实现中国领导人所表达的“伙伴意味着一个好汉三个帮,一起做好事、做大事”的意愿。
如今,“一带一路”的实施又给中国的“伙伴关系”外交带来许多新的问题与挑战。本文拟在理清中国“伙伴关系”20余年发展脉络及层次分布的基础上,结合“一带一路”推行所带来的机遇,分析如何启动新坐标、新定位,在发展新的“伙伴关系”的同时,对现有“伙伴关系”予以调整、维护,使中国的“伙伴关系”更完善,向更深层次发展。
1中国的“伙伴关系”外交与“伙伴关系”网络的构建
中国的崛起和中国在国际社会谋求发挥与自身地位相称的影响力,都离不开国际社会众多的“伙伴”的支持。中国谋求同世界各国建立与发展不同类型与层次的“伙伴关系”,除了本国经济社会发展的需要之外,最主要的原因是“伙伴关系”具有“同盟关系”所不具备的灵活性,在处理对外关系的过程中不被“同盟困境”所困扰。
当代中国秉持“我们坚持独立自主的和平外交政策,不参与任何集团,同谁都来往,同谁都交朋友,谁搞霸权主义我们就反对谁,谁侵略别人我们就反对谁。我们讲公道话,办公道事”的理念,积极同各国建立与发展各种“伙伴关系”,为中国的改革开放打造了良好的国际形象和发展环境。
然而,时代的发展与变化,特别是“一带一路”的实行,对中国的“伙伴关系”外交提出了新需求,因此,中国要顺应时势的发展与变化,在发展新伙伴的同时,抓住时机,对已有的“伙伴关系”予以重新审视和维护,继续为中国经济社会的建设与发展营造有利的周边国际环境。20多年来,中国所推动的“伙伴关系”建设已形成了不同类型与层次的“伙伴关系”体系。
(一)中国“伙伴关系”国的类型与层级
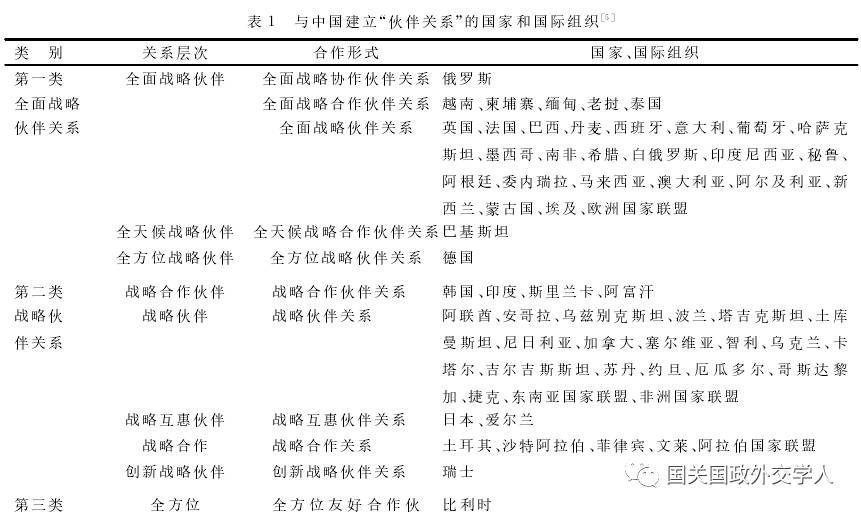
迄今与中国建立“伙伴关系”国的类型、层次与对象国家及国际组织如表1所示点击放大


根据中国“伙伴关系”外交的基本趋向,构建的“伙伴关系”大致可分为五大类型16个关系层次。
第一类是“全面战略性伙伴关系”型。其中,最上层的“全面性”的“伙伴关系”是中俄之间的“全面战略协作伙伴关系”及中国和巴基斯坦之间的“全天候战略合作伙伴关系”,堪称名副其实地属于这一类型。此类型“伙伴关系”的特点是伙伴国之间在合作领域的全方位合作及立场协调。
中国构建的“伙伴关系”体系中的第二个类型是“战略性伙伴关系”。这一类型又具体区分为“战略合作关系”“战略伙伴关系”“战略互惠伙伴关系”“创新战略伙伴关系”等四个层次。如此划分多以对象国家的地区影响力来确定。同一层次的详细分阶是以前面的限定词来具体划分的。这一层次中居于最高位置的是中韩的“战略合作伙伴关系”和中国与东盟的“战略伙伴关系”。
在中国已经建立起的“伙伴关系”体系中,涉及国家比较多的是“全面友好合作”型和一般性的“友好合作”型的“伙伴关系”。这样类型的“伙伴关系”国家在国际事务中主要是进行一般性合作,极少问涉战略层次的问题或事务。同一类型内的分阶也是根据前面加缀的限定词确定的。如居于类型中最高层次的中比两国的“伙伴关系”的定位,就是更多地基于对比利时的国际影响力的考虑。
最后是“新型关系”型,现在有“新型大国关系”与“面向未来新型合作伙伴关系”两种表述,目前,学术界对此并无系统解释。根据中美《联合公报》中的相关说明,中美间的新型大国关系是崛起国和既成大国之间处理冲突和矛盾的新方式,以相互尊重、合作共赢的合作伙伴关系为核心特征。而中国领导人在2017年4月5日访问芬兰时,与芬兰总统尼尼斯托共同宣布建立中芬面向未来的新型合作伙伴关系的目的在于加强两国间的政治互信,深化务实合作,做相互尊重、平等相待、合作共赢的好朋友、好伙伴。
虽然中国对“伙伴关系”类型与层次的语言表达显得繁多、复杂,给不同的对象国家造成理解、识别困难,而且“在实际执行时,对方国家常常不清楚需要做出哪些举措来改善双边关系”,但从上述分析不难看出,中国构建“伙伴关系”的关键词是“伙伴”“合作”“战略”“新型”。其中,寻求构建“全面战略伙伴”关系是中国“伙伴关系”外交努力的方向。
(二)“一带一路”沿线及其辐射范围内的中国“伙伴关系”国
2013年9月和10月,中国领导人在出访中亚和东南亚国家期间,提出共建“丝绸之路经济带”和“21世纪海上丝绸之路”的重大战略倡议,并得到了相关国家的积极响应。随着《推动共建丝绸之路经济带和21世纪海上丝绸之路的愿景与行动》的发布,中国倡导“一带一路”的目的、线路和辐射范围也渐趋明晰。
“一带一路”将“构建全方位、多层次、复合型的互联互通网络,实现沿线各国多元、自主、平衡、可持续的发展。……推动沿线各国发展战略的对接与耦合,发掘区域内市场的潜力,促进投资和消费,创造需求和就业,增进沿线各国人民的人文交流与文明互鉴,让各国人民相逢相知、互信互敬,共享和谐、安宁、富裕的生活”。“丝绸之路经济带重点畅通中国经中亚、俄罗斯至欧洲(波罗的海);中国经中亚、西亚至波斯湾、地中海;中国至东南亚、南亚、印度洋。21世纪海上丝绸之路重点方向是从中国沿海港口过南海到印度洋,再延伸至欧洲;从中国沿海港口过南海到南太平洋。”
察看“一带一路”的路线图和中国“伙伴关系”对象国分布情况,不难发现中国构建的不同类型、不同层次的“伙伴关系”中,有60余对在“一带一路”沿线和辐射范围之内,而且在这60余对伙伴关系中,囊括了现有的所有类型的“伙伴关系”:既有俄罗斯、巴基斯坦等同中国关系极为密切的“伙伴”,也有菲律宾、越南、印度等同中国存在领土主权争端的“伙伴”;既有像英国那样两国关系最近获得极大突破的“伙伴”,也有像蒙古国那样的两国关系相对平稳的“伙伴”。此外,中国还要与美国共同努力建设“新型大国关系”等。由此不难想象,中国推进“一带一路”,势必会对其一直推动的“伙伴关系”外交产生影响。
2“一带一路”沿线中国“伙伴关系”国的特征及面临的挑战
“一带一路”沿线及辐射区域的国家与中国着力打造各种“伙伴关系”的国家之间有极大的重合,甚至可以说中国提出“一带一路”构想时,也是把着力打造的各种“伙伴关系”国这一重要影响因素考虑在其中的。当前,“一带一路”沿线及辐射范围内国家与中国的“伙伴关系”呈现出以下几个特征。
(一)“一带一路”沿线的“伙伴关系”国与中国关系的基本特征
首先,中国与“一带一路”沿线的“伙伴关系”国的关系层次极为复杂。“一带一路”沿线及辐射区域内的中国的“伙伴关系”国虽说都是“伙伴关系”,但是其关系类型、层次极为复杂,是有亲疏之别的。如同中国构建的“伙伴关系”体系一样,中国同“一带一路”沿线及辐射区域国家的“伙伴关系”也呈现出复杂多样的样态。
从总体上看,中国与“一带一路”沿线及其辐射范围内国家构建的“伙伴关系”,多为“战略性伙伴关系”和“合作性伙伴关系”。但是,若从互动的亲疏程度来看,有“全天候”“全面”“全方位”“互惠”“合作”等16种不同层次的互动关系。在同一互动层次下“伙伴关系”也会因表述上的细微差异呈现出“伙伴关系”紧密程度上的差别。
例如,在“全面”类型中的“战略伙伴关系”又细分为“全面战略协作伙伴关系”“全面战略合作伙伴关系”“全面战略伙伴关系”等,中国与其他相关国家双边“伙伴关系”的差异也可由此类推加以区分。
其次,“一带一路”沿线的中国“伙伴关系”国分布并不均衡。“丝绸之路经济带”和“21世纪海上丝绸之路”两条线及辐射区域内中国的“伙伴关系”国分布并不均衡。
从中国公布的“一带一路”路线图可以看出,“丝绸之路经济带”到达欧洲所经由的“伙伴关系”国数量要少于“21世纪海上丝绸之路”到达欧洲所经由的“伙伴关系”国数量。同时,“丝绸之路经济带”沿线“伙伴关系”国所涉及的伙伴关系层次多居于中间层,而较高层次的“伙伴关系”国大部分是“21世纪海上丝绸之路”沿线的国家。此外,“21世纪海上丝绸之路”沿线的“伙伴关系”国层次跨度较大,具体情况要比“丝绸之路经济带”沿线的“伙伴关系”国复杂得多。
再次,从总体上看,“一带一路”沿线的“伙伴关系”国与中国合作的亲密程度是“两端高,中间低”。“一带一路”境外第一站分别是中亚地区和东南亚地区,中国“伙伴关系”国的基本情况分别是:中亚地区的“伙伴关系”国中包含1个“全面战略伙伴关系”国和4个“战略伙伴关系”国;东南亚地区的“伙伴关系”国中包含5个“全面战略合作伙伴关系”国、2个“全面战略伙伴关系”国、2个“战略合作关系”国和1个“全面合作伙伴关系”国。
从中可以看出,中亚地区的全部“伙伴关系”国和东南亚地区的绝大部分“伙伴关系”国都属于较高层次的“战略伙伴”。作为“一带一路”的终端——欧洲地区的“伙伴关系”国数量也比较多、层次较高。但是“21世纪海上丝绸之路”沿线的西亚、北非地区,中国的“伙伴关系”国不仅数量少,而且“伙伴关系”层次也相对较低,形成了“一带一路”沿线的“伙伴关系”国与中国合作关系的亲密程度两端高、中间低的状态。
更为棘手的是,如此多层次的“伙伴关系”复杂且界限不清,正如美国学者麦艾文所写到的,中国构建的“伙伴关系”是综合性的,包括双边经济、文化、政治和安全等多方面的关系。但正是这种综合性的关系,使得中国构建的“伙伴关系”迷失了明晰的目标。对于绝大部分“伙伴关系”,除了文字表述上有少许区别之外,很多人都并不清楚不同“伙伴关系”之间的本质区别。例如,除了文字表述之外,很难分清中法“伙伴关系”与中德“伙伴关系”有何不同。
中国与他国构建“伙伴关系”的动机也是多样化的。例如,作为最重要的战略合作伙伴,中俄两国都需要以对方为自己的重要战略依托;柬埔寨和老挝都是中国传统的友好关系国;而具有极其重要的地缘政治价值的斯里兰卡则被认为是关键性小国。但也有与中国存在实际冲突的越南、菲律宾等国,对中国的发展有极大的戒心。在这种情况下,同这些国家发展“伙伴关系”,而且还是较高层次的“战略伙伴关系”,似乎不符合情理,实际发展也存在困难或障碍。
与中国存在实质性利益冲突的国家,特别是与存在战略利益冲突的国家构建“伙伴关系”,阻力太多、成本太高;但业已构建的“伙伴关系”如果因两国利益冲突而疏于维护,那么现有的各种“伙伴关系”定位就形同虚设。这种“伙伴关系”不过是一厢情愿的美好愿景而已。此外,到目前为止,着手构建的各种层次的“伙伴关系”,多半是领导人出访时提出来的,很多“伙伴关系”缺乏行之有效的后续跟进措施,实际成效有限。
另外,“伙伴关系”这种双边关系,组成形式松散,不利于维护。中国推动构建的“伙伴关系”,有其灵活的优点,但这种关系模式同时也失去了“结盟”的严紧性与规范性。与“结盟”外交相比,“伙伴关系”外交对中国有利的一面是,“伙伴关系”初构成本较低,并可根据两国“伙伴关系”的发展情况,适时调整“伙伴关系”的内涵,这可缩减两国关系发展的成本。
除了几个重要的国家之外,中国在与一些国家建立发展“伙伴关系”的过程中,付出了一些经济利益。然而,中国也从这些“伙伴关系”国中获得了各不相等、或多或少的政治、经济以及战略收益。在维护“伙伴关系”上,中国所耗费的资源和成本,具体的情况不好统计,但比起美国为维护“同盟关系”所支付的成本和代价,中国的支出无疑是非常小的毕竟在“伙伴关系”这种双边关系模式下,无论是中国还是“伙伴关系”国,双方都没有明确的强制性的法律上的责任与义务。
不利的一面是,松散型的“伙伴关系”存在维护和管理上的极大困难。构建“伙伴关系”的双方想维护和发展名副其实的“伙伴关系”存在诸多实际管理上的难度和困境。同盟维持和管理的机制是相互制约,而“伙伴关系”缺乏如此明确的相互制约机制,“伙伴关系”的维护和管理,主要是依靠当事国的意愿。因此,贾庆国认为,“伙伴关系的安排更类似一个愿景”。事实上,在“伙伴关系”的维护方面已经表现出许多不足之处,如重视经济交往,忽视同“伙伴关系”国的深层次的文化、价值观交流和忽视国家形象塑造等。
(二)“伙伴关系”建设面临的挑战
如前文所述,中国已经与80多个国家与国际组织构建了五大类16个层次,20种形式的“伙伴关系”。但是相对于世界上存在的为数众多的国家和国际组织,与中国建立“伙伴关系”的国家和国际组织依然是少数,未同中国建立“伙伴关系”的国家中也不乏拥有重大影响力的国家。同中国建立或尚未建立“伙伴关系”的国家和国际组织中,对中国推动的“伙伴关系”建设影响最大并形成竞争的是美国和日本。
1.美国对中国“伙伴关系”建设的影响
二战后,中美关系的发展历经诸多“恩怨纠葛”和艰难曲折,现已发展成为当今国际政治舞台上最为重要的双边关系。但值得注意的是,中美尽管“曾经联合,目前仍在合作,但因文化和政治上的差异,从未真正走到一起”。虽然中国一直在倡导同美国建立以“合作共赢”为主要目标的“新型大国关系”,“对于美国来说,与中国的合作,只能限定在帮助美国应对当前挑战和维护它所主导的国际秩序范围之内。
一旦超限,中国将被视为‘不负责’或‘秩序破坏者’”,美国还会致力于遏制中国。据“2009年CNN民调显示,大多数美国人视其为威胁——71%的受访者认为,中国对美国构成经济威胁;51%的受访者认为,中国对美国构成军事威胁”。美国的这种“威胁感”必然会随着中国实力的增强和进一步崛起愈发强烈。
这就不难理解,2011年11月在夏威夷举行的APEC会议上,奥巴马政府为何抛出所谓“亚太再平衡”战略了。美国的“亚太再平衡”战略就是利用中国周边个别国家对中国崛起的疑虑,与这些国家联手遏制中国影响力的扩大,巩固美国在亚太地区既有的战略地位。美国“亚太再平衡”战略的实施就对中国“伙伴关系”建设提出了严峻挑战。
第一,美国“亚太再平衡”战略的实施牵制了中国相当大的一部分精力。随着美国“亚太再平衡”战略的实施,美国开始更加积极地介入亚太事务,插手中国与周边国家关系。在中日钓鱼岛争端问题上,美国一改此前模棱两可的态度,明确表示支持日本对钓鱼岛的主权诉求。
在南中国海岛礁主权争端问题上,美国大力支持菲律宾等国的主张,积极同越南发展关系,挑拨中国与东盟相关国家的关系。美国还打着公海航行自由的旗号,不断加强在南中国海地区的军事存在。2015年10月27日,更是在未经中国政府允许的情况下派遣军舰进入南海有关岛礁的12海里范围内。美国在亚太地区的上述行为,陡然增加了中国与周边国家的紧张关系。鉴于美国的频频动作,不得不花费大量的精力平复动荡的周边局势。中国在周边地区的“伙伴关系”外交面临严峻挑战。
第二,美国对中国的遏制态度动摇了中国现有的“伙伴关系”网络。“在美国眼里,国家安全就是对全世界的控制。”中国建设“伙伴关系”的目的在于扩展自己的影响力,这必然会影响到美国在全球的既有影响力。因此,美国就不惜同中国进行影响力的竞争。
(责任编辑:lixuezhen)